
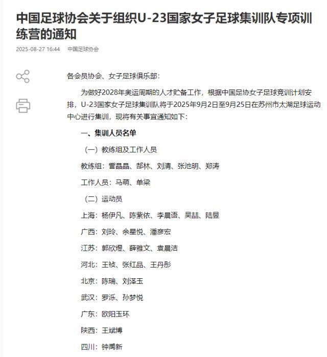
8月27日,中国足球协会是原始的《体育周刊》所有媒体,正式出版了U23女子足球训练营的21人名单,而Ouyang Yuhuan名单则在名单上。前国际球员高林,昌奇和郑陶加入了教练组。 The U-23 National Women's Football Training Team Will Be Holding Training At The Taihu Football Sports Center in Suzhou from September 2nd To Septern 25th, 2025. Here's the Training List: Shanghai: Yang Yifan, Chen Ziyi, Li Chenyu, Wu Zhe, Lu Yu Lu Yu Lu Yu Guangxi: Liu Ling, Yu Xingyue, Pan Yanhon Yawen, Yuan Chenjie Hebei: Wang Zhen, Zhang Hongpin, Wang Dantong Beijing: Chen Rui, Liu Zeyu Wuhan: Luo Luo, Sun Mengyue Guangong: Ouyang Yuhuan Shaanxi: Wang Binbo Sichuan: Zhong Yucin Yucin
特殊声明:先前的内容(包括照片和视频(如果有),如有)已由网络自我媒体平台的用户收费和发布。该银色仅提供信息StoraGE服务。
注意:以前的内容(如果您有照片或视频)将由社交媒体平台NetEase Hao的用户收取和发布,仅提供信息存储服务。